
Editorial
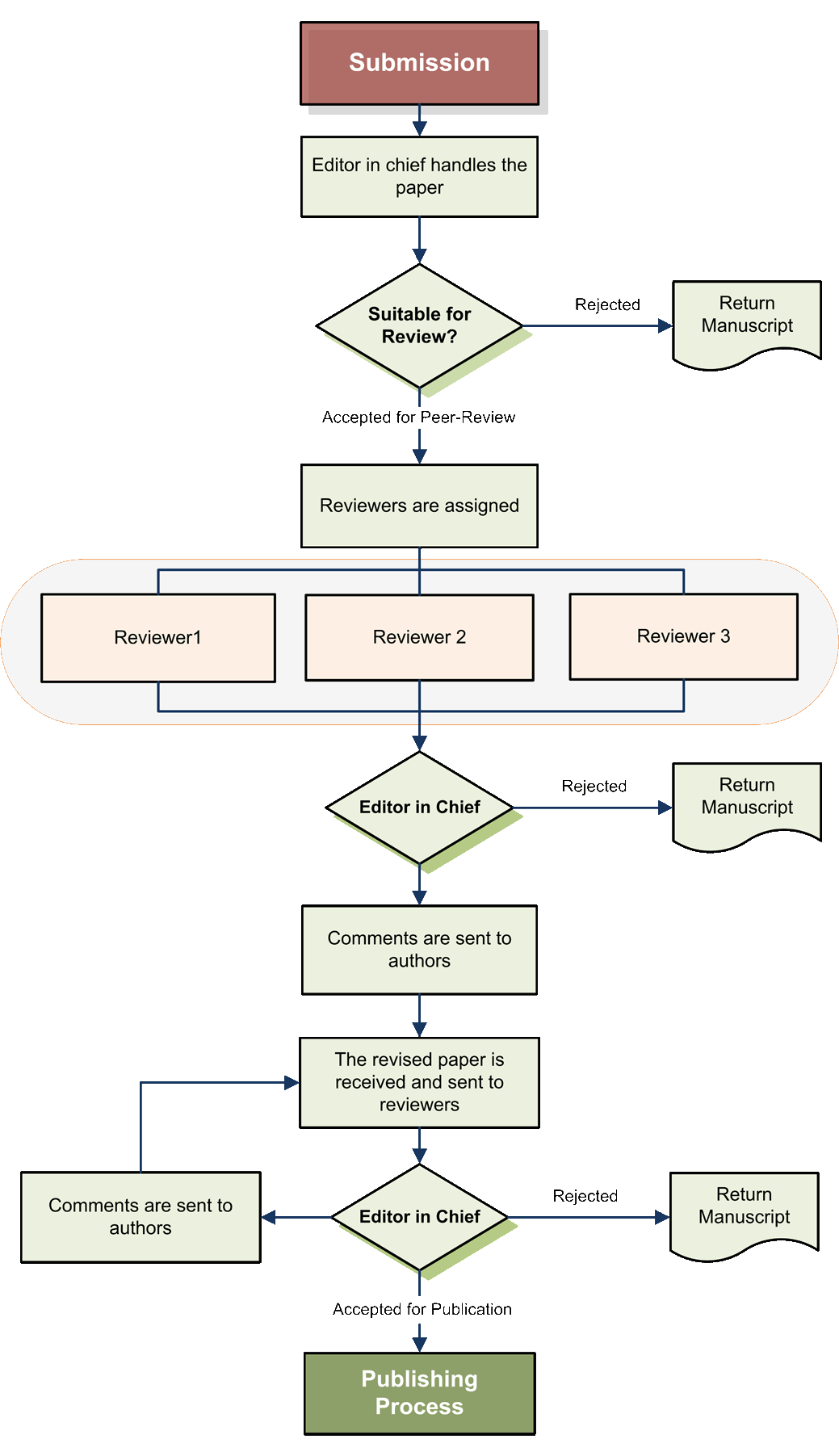
The process of peer review involves an exchange between a journal editor and a team of reviewers, also known as referees. A simple schematic of OASP's Peer-Review process has been shown in this section.

The process of peer review involves an exchange between a journal editor and a team of reviewers, also known as referees. A simple schematic of OASP's Peer-Review process has been shown in this section.